Operative Flüsse, Engines und Fremdsysteme in BPMN-Kollaborations-Diagrammen
Um die Abstimmung von fachlichen (menschlich ausgeführten) Prozessen mit technischen Prozessen abzustimmen, bedarf es schon einer gewissen Detailverliebtheit und Konsequenz im Prozessmanagement. Als moderner Prozessanalyst nutzt man hierzu die Notation BPMN und leitet aus den fachlichen, technische Prozesse ab. Die Darstellung modelliert man als Kollaborationsdiagramm. Auf diese Weise wird deutlich, welche Prozess-Schnittstellen (dargestellt als Nachrichtenflüsse) wie gestaltet werden müssen, um reibungsfrei eine zielkonforme Durchführung der Geschäftsprozesse zu erreichen. Und auch weitere zu detaillierende Prozessdetails werden für die Implementierung von technischer Prozesse transparent. Im Idealfall hat man ein optimal abgestimmtes ausführbares Prozessmodell, welches auf einer Workflow-Engine ausgeführt werden kann und einen hohen Beitrag zur Wettbewerbsfähigkeit des Unternehmens leistet.

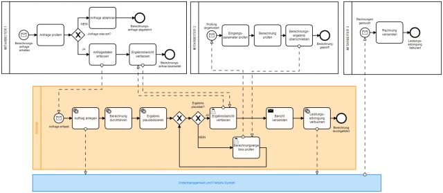
Die oben dargestellte Kollaboration zeigt einen Prozess eines Ingenieurbüros, welches technische Berechnungen im Auftrag des Kunden vornimmt. Die Berechnung erfolgt in der Regel automatisiert (gesteuert von einer Workflow-Engine (gelb)), bei unplausiblen Berechnungsergebnissen erfolgt eine manuelle Berechnung und Korrektur. Ein weiterer Mitarbeiter ermittelt regelmäßig die erbrachten Leistungen und erstellt Rechnungen.
Fremdsysteme
Nach der Einführung nicht-selbstentwickelter Software (Fremdsysteme), hält man hier in der Regel die Fäden nicht mehr in der Hand und der fachliche Prozess wird nicht mehr als Vorgabe genutzt, um Prozesse im Fremdsystem zu gestalten; kostenintensives Customizing lässt Anpassungen zwar zu, resultiert dann aber meist in hohen Erstellungs- und Wartungskosten und nicht selten riskiert man die Update-Fähigkeit der Software. Zahlreiche Unternehmen akzeptieren daher den Umstand, dass das Fremdsystem im Wesentlichen die Vorgaben macht, wie der fachliche Prozess zu laufen hat.
Anmerkung: Dies ist aus unserer Beratungssicht nicht zwingend ein Problem. Beispielhaft ist uns ein Fall bekannt, da wurde – entgegen unserer Empfehlung – ein besonders kruder fachlicher Rechnungseingangsprozess als Vorgabe für ein höchstaufwändiges Customizing genutzt. Sechsstellige Beträge und Monate später waren dessen Anforderungen umgesetzt und ausgerollt. Aus Beratungssicht muss man an dieser Stelle aber fragen: Wurde das Unternehmen in seiner Wettbewerbsfähigkeit hierdurch gestärkt? Da es sich um ein Produktionsunternehmen handelte, kann nicht davon ausgegangen werden, dass der Rechnungseingangsprozess in irgendeiner Weise zum Ausbau der Wettbewerbsvorteile beigetragen hätte. Es wäre m.E. sinnvoller gewesen, sich dem Fremdsystem „hinzugeben“ und dessen Arbeitsweise zu übernehmen. Der Hersteller des eingesetzten Standardproduktes hatte zuvor in hunderten Unternehmen Rechnungseingangsprozesse umgesetzt, so dass davon auszugehen war, dass dort ein guter Prozessstandard im Standard ohne Customizing bereits implementiert wurde.
In unserer BPMN-Kollaboration stellen wir Fremdsysteme daher nicht als ausgeklappte (White-Box) Pools dar, sondern als – wenn prozessual getrieben – als zugeklappten Pool. Bei dem ersten Zugriff auf das Fremdsystem ist zu prüfen, welche Interaktion (Datenerfassungen, etc.) auf einer Maske benötigt werden. Hieraus leitet sich dann in der Regel der fachliche Prozess bzw. die nötigen Aktivitäten ab. Werden Fremdsysteme über technische Schnittstellen angebunden, können diese auch über Prozesse in der Workflow-Engine angesprochen werden.

Das Ingenieurbüro hat, um den steigenden Arbeitsanfall bei der Auftragsbearbeitung und Rechnungstellung gerecht zu werden, ein Software-Tool (in blau dargestellt) in Betrieb genommen. Eine Prozessoptimierung hat jedoch nicht stattgefunden. Es scheint eher so, als der sei der Aufwand für die Mitarbeiter gestiegen, da insbesondere Mitarbeiter 1 nun mehr Aufgaben zu erledigen hat.]
Kollaborationsdiagramm zeigt des Gestaltungsraum
Die Gesamtdarstellung in Form einer Kollaboration visualisiert für den Analysten einen Gestaltungspielraum für Prozessoptimierungen, in dem er unter vorgegebenen Nebenbedingungen zielorientiert Prozesse gestalten kann. Diese manchmal limitierenden Nebenbedingungen können beispielsweise sein:
- die Verfügbarkeit von Entwicklerkompetenz (Konsequenz: Weniger Prozessautomatisierung -> Mehr manuelle Tätigkeiten oder Betrieb vom Fremdsystemen)
- der Wunsch das Anwendergruppen nur mit einer Oberfläche arbeiten sollen (Konsequenz: Eine Oberfläche pro Anwendergruppe -> Entwicklung zusätzlicher Oberflächen)
- Ressourcenkosten für manuelle, gleichartige Tätigkeiten (Konsequenz: Teure Ressourcen -> Mehr Automatisierung)
- der Wunsch Doppeleingaben zu vermeiden (Konsequenz: keine redundante Erfassung -> technische (meist zu entwickelnde) Übergaben über Schnittstellen)
- u.v.a.m.

Die Gesamt-Kollaboration hat Verbesserungspotentiale aufgezeigt. Einige davon sind hier umgesetzt, so dass der Arbeitsaufwand für die Mitarbeiter an einigen Stellen wieder gesunken ist und auch der Wechsel von Applikationen bei einigen Mitarbeitern unnötig geworden ist. Limitierende Nebenbedingungen haben in diesem Beispiel keine Berücksichtigung gefunden.
Optimierungspotentiale
Das Zusammentragen der Details ist sicher in der Praxis sehr aufwändig. Im Idealfall kann man auf die Details jederzeit zugreifen, weil ein funktionierendes Prozessmanagement diese in einem aktuellen Zustand vorhält. Die Optimierung von Einzelprozessen (egal ob menschlich oder technisch durchgeführt) muss aber stets die angeschlossenen Prozesse als Grundlage mit betrachten. Lokale Optimierungen von Schwachstellen führen sonst zu einer Verschlechterung der Effizienz der übergreifenden Situation. Welche Maßnahmen tatsächlich eine Verbesserung herbeiführen, ist unter Berücksichtigung der
- Limitierenden Nebenbedingungen und
- Ziele des Unternehmens
zu ermitteln. Am Ende muss definiert sein, welche(s) Ende(n) des magischen Dreiecks (Zeit, Kosten, Qualität) optimiert werden soll. Daraus leiten sich alle Entscheidungen innerhalb der Prozesserhebung, Prozessanalyse, Prozessdesign und -umsetzung ab.
Sind die Nebenbedingungen und Ziele bekannt, ist eine Abbildung der menschlichen und technischen Prozesse sowie der Standardapplikationen im Rahmen einer Kollaborations-Darstellung ein guter Ansatz für das Prozessmanagement, komplexe Zusammenhänge in einer Organisation verständlich und transparent zu machen. Nicht zuletzt auch, um andere (vielleicht die Prozessverantwortlichen und andere Führungskräfte) mit in die Überlegungen der Prozessoptimierungen einzubeziehen.
